VElife

Social innovation project in the past

One-stop sustainable living online platform

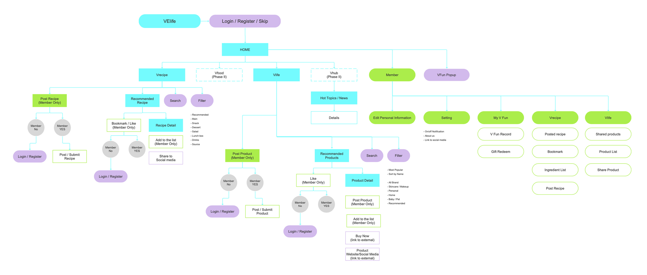
VElife is a one-stop sustainable living mobile app developed by VElove and targets local people. VElife aims to encourage people - Vegetarians, flexitarians and non-vegetarians who live in this fast-paced city to start their sustainable living journey. VElife provides an online platform for users to browse information related to sustainable living for free, including articles on health, environment and social life topics, daily products directory and vegan recipe sharing for other users. This reward system aims to motivate any type of members to share their daily practice more actively.

Understand the market and people's needs

During a 2-year research and analysis in VElove, I was aware that there is no one-stop solution of sustainable living online platform for our daily life in Hong Kong. People usually search and save information about sustainable living in different social media groups or communities. This inconvenience may discourage people from learning and adopting the practice into their lives.

Further research was conducted to understand the needs in Hong Kong and other countries, The findings showed that there are some sustainable living mobile apps around the world but not for Chinese culture. People are mainly looking for healthy, natural daily products, ingredients and recipes for cooking, they have concerns about nutrition, options, and are not fully familiar with cooking vegetarian dishes and the variety of ingredients/seasonings. Primary research was conducted and divided into 2 segments of focus groups (non-vegetarian and vegan/vegetarian) to collect insights based on the motivation, behavior and recommendations. Moreover, the findings showed that even vegan/vegetarian participants also have an awareness gap in understanding the root cause of climate change.

Get connected and Influence human behavior

To reduce the awareness gap ultimately, influencing human behavior is the solution. People can be influenced by the culture and their awareness, knowledge, experience, habits and values.

Since climate change is not immediately affecting people's lives, this is a failure to connect to the people about the importance. Therefore, VElife developed as a mobile app, that targets local people, by delivering sustainable living information to create a relationship between people's everyday needs of lives to evoke people's empathy and then explore.

Adopt extrinsic and intrinsic motivation models

Moreover, the research showed that people can be motivated by extrinsic factors (Tangible benefits for their daily life) and intrinsic factors (Good for family health, future generations, environment and animals). The influencing should be step by step, based on the research and validation to provide the target audience the suitable approaches (From a primary level towards a more advanced level) that can communicate sustainability more effectively.

After collecting the feedback from primary research, VElife designed a membership program to motivate users to share their experience of sustainable living to redeem the rewards related to health.

Influencing people to change their behavior towards sustainable living is a long journey, Connecting people in a community to support and learn together can accelerate to make this happen.